Solutions
Online Inquiry

Please note that we are not a pharmacy or clinic, so we are unable to see patients and do not offer diagnostic and treatment services for individuals.

Targeting RalA for Developing Anti-Obesity Therapeutics

Inquiry

Overview

Mitochondria, serving as the "powerhouse" of cells, play a central role in energy production and metabolism. Obesity leads to mitochondrial dysfunction, triggering oxidative stress and lipid metabolism disorders, which in turn exacerbate insulin resistance. Recent studies reveal that under high-fat diets, excessive activation of RalA causes excessive mitochondrial fission, thereby impairing the energy expenditure capacity of adipocytes and worsening weight gain and metabolic dysfunction. Research demonstrates that inhibiting RalA reduces weight gain in mice fed a high-fat diet and improves metabolic status. This discovery reveals RalA's critical role in obesity pathogenesis, offering a unique therapeutic target for developing novel, highly effective treatments capable of achieving long-term weight maintenance.

Targeting RalA: Activating Metabolism, Redefining Obesity Therapy

Leveraging Protheragen's extensive expertise in anti-obesity research, we provide comprehensive and flexible anti-obesity therapeutic development services targeting RalA. We employ a systematic and collaborative workflow to guide the process from therapeutic design through preclinical evaluation, ensuring a seamless and efficient anti-obesity therapy development journey. This iterative process is designed to provide comprehensive insights and accelerate the development of novel anti-obesity therapeutics.

Therapeutic Design

We explore multiple approaches to develop RalA-targeting anti-obesity therapies, analyzing their efficacy and safety, including:

We efficiently identify and optimize small-molecule modulators targeting RalA by integrating Computer-aided Drug Design (CADD) with high-throughput screening technologies. First, based on RalA's structural characteristics, we conduct virtual screening to rapidly identify a library of potential candidate compounds. Subsequently, high-throughput cellular models are used for phenotypic screening to validate their impact on RalA activity and their potential to restore mitochondrial health and enhance energy expenditure in adipose tissue. Selected compounds undergo rigorous biochemical and cytometric evaluation to determine their activity and selectivity toward RalA. Leveraging advanced computational tools, we further analyze the drugability and ADME/T Properties of these lead compounds, optimizing their structures to enhance safety, tissue specificity, and overall efficacy.

Studies indicate that specific knockout of the RalA gene in white adipocytes effectively suppresses obesity. We also employ gene editing to precisely regulate the RalA gene for in-depth investigation in cellular and animal models. Through systematic analysis of RalA knockout obesity models, we explore the efficacy and safety of gene therapies targeting this pathway.

  • Other Potential Therapies

Beyond small-molecule drug and gene therapy development, we are actively exploring other innovative anti-obesity therapies targeting RalA. Leveraging our technical expertise in Cell Therapy, Tissue Therapy, and related fields, we are evaluating the feasibility of these cutting-edge approaches in targeting the RalA pathway for obesity treatment. This aims to provide our clients with more diversified and breakthrough therapeutic options.

Preclinical Studies

  • Comprehensive evaluation of lead compounds, gene therapies, or other potential treatments for improving obesity and related metabolic disorders through In Vitro and In Vivo Obesity Models. This includes assessing their ability to prevent mitochondrial fragmentation, enhance fatty acid oxidation, and increase energy expenditure in relevant adipocytes and animal models. Changes in body weight, detailed body fat composition analysis, and improvements in key metabolic markers (such as glucose homeostasis and insulin sensitivity) are also evaluated. Concurrently, potential off-target effects and safety profiles are meticulously monitored.
  • We also delve into the precise molecular mechanisms by which these therapies exert therapeutic effects. This involves detailed analysis of relevant signaling pathways, mitochondrial homeostasis, and downstream metabolism. A multi-omics approach integrates transcriptomics, proteomics, and metabolomics with functional assays to build a comprehensive understanding of the therapies' impact at the systems level.

Workflow

We offer a comprehensive suite of services, including anti-obesity therapy design, lead compound optimization, and preclinical research. All of these are meticulously designed to accelerate the drug discovery process.

Process of the anti-obesity therapeutic development targeting RalA. (Protheragen)

Applications

Obesity Research

Inhibitors targeting RalA or RalA gene editing play a crucial role in deepening our understanding of obesity pathogenesis. They not only help us comprehensively grasp the molecular mechanisms by which RalA contributes to metabolic dysfunction but also provide powerful research tools for exploring obesity-related mitochondrial pathologies.

Combination Therapies

As a novel therapeutic approach, RalA-targeted anti-obesity therapies possess a unique mechanism of action that holds promise for combination use with current mainstream drugs. This combination aims to achieve more significant and sustained weight loss effects alongside comprehensive metabolic improvements.

Metabolic Syndrome

RalA-targeted anti-obesity therapy also holds potential for improving obesity-related metabolic syndromes, including type 2 diabetes, non-alcoholic fatty liver disease, and cardiovascular diseases. They represent a highly promising comprehensive therapeutic strategy that may better address the complex metabolic syndromes arising from obesity.

Advantages

Highly Flexible Services

Recognizing the unique research needs of each client, we maintain a highly flexible service scope. This enables us to develop customized research plans meticulously designed to meet specific project requirements, budget considerations, and timelines. Whether you require a single specialized assay or a comprehensive integrated discovery program, we can provide support.

Integration of Cutting-Edge Technologies

We integrate multiple cutting-edge technologies, particularly CADD, to significantly accelerate the entire R&D process from target identification to lead compound optimization. This approach not only enhances efficiency but also substantially increases success rates, ensuring faster access to promising therapeutic candidates.

Reliable Scientific Support

Our team possesses deep expertise in the physiological functions of RalA and the complexities of anti-obesity therapeutics. We excel at translating intricate biological concepts into actionable research strategies and tangible outcomes. Leveraging extensive expertise and practical experience, we deliver the most reliable scientific support for your projects.

Our Service

We empower obesity researchers by providing comprehensive services and cutting-edge technology that enable them to unravel the disease's complexity. Our work goes beyond fundamental support to explore the intricate molecular, epigenetic, and microbiome changes that drive obesity. By leveraging these deep scientific insights, we help develop more effective weight management strategies.

Publication Data

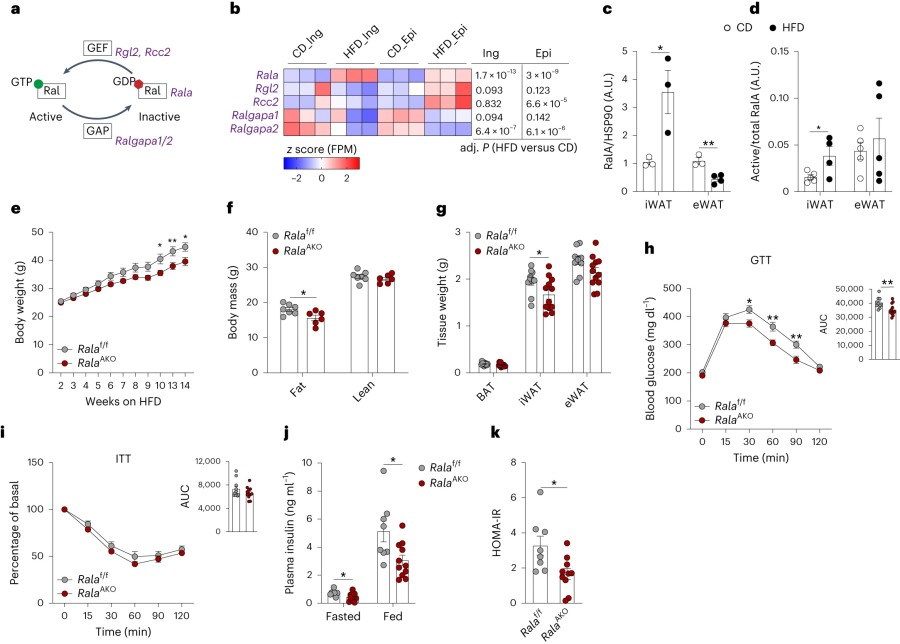
Title: Obesity causes mitochondrial fragmentation and dysfunction in white adipocytes due to RalA activation

Journal: Nature Metabolism, 2024

DOI: https://doi.org/10.1038/s42255-024-00978-0

Summary: This study revealed that a high-fat diet caused mitochondrial fragmentation, reduced the ability to burn fat in the white fat cells of mice, and increased the RalA expression and activity. Targeted deletion of RalA in white adipocytes prevented mitochondrial fragmentation, increased fatty acid oxidation, and reduced high-fat diet-induced weight gain. This indicates that chronic activation of RalA plays a key role in suppressing energy expenditure in obese adipose tissue. RalA represents a potential therapeutic target for obesity.

Fig.1 White adipocyte-specific Rala knockout partially protects mice from obesity. Fig. 1 Rala knockout partially suppresses obesity. (Xia, et al., 2024)

Customer Review

ADME/T Property Prediction
"Protheragen performed ADME/T property predictions for our lead compounds and provided precise, actionable structural optimization recommendations based on these data. The entire analysis process was efficient and rapid, significantly ensuring the smooth progression of our subsequent R&D work."— C. W., Research Assistant

Toxicity Prediction
"Protheragen utilized advanced computational models to help us analyze the potential toxicity of compounds, enabling us to eliminate high-risk molecules and save R&D time."— S. M., Research Assistant

Frequently Asked Questions

  1. How do we ensure the safety and specificity of RalA-targeted therapies?

    Ensuring the safety and specificity of RalA-targeted therapies is central to our entire development process. Through CADD, high-throughput screening, in-depth mechanism elucidation, and comprehensive safety assessment workflows, we precisely identify and optimize highly selective RalA modulators. These processes are designed to minimize off-target effects and potential toxic side effects, thereby ensuring the efficacy and safety of the developed therapies.

  2. What types of data do we provide?

    High-quality, reproducible data, including detailed in vitro biochemical and cellular assay results, as well as comprehensive in vivo assessment data, are provided. This includes, but is not limited to, key metrics such as body weight changes, body composition analysis, glucose tolerance, and insulin sensitivity. Additionally, we provide in-depth analysis and interpretive commentary to ensure a thorough understanding of the data's implications, thereby providing robust support for critical decision-making throughout the drug discovery process.

Protheragen remains at the forefront of pioneering therapeutic strategies, dedicated to delivering innovative treatments for obesity through precise targeting of RalA. Our deep understanding of RalA's pivotal role in driving mitochondrial fragmentation and suppressing energy expenditure in adipocytes provides the foundation for developing a unique and highly effective therapeutic approach. Feel free to contact us anytime to learn more about how our specialized services accelerate your drug discovery process. Our expert team looks forward to discussing your specific research needs with you.

Reference

  1. Xia, W.; et al. Obesity causes mitochondrial fragmentation and dysfunction in white adipocytes due to RalA activation. Nature metabolism. 2024, 6(2): 273-289. (CC BY 4.0)

All of our services and products are intended for preclinical research use only and cannot be used to diagnose, treat or manage patients.

Related Disease Solutions
Inquiry
0
Inquiry Basket

Copyright © Protheragen. All rights reserves.