Products
Online Inquiry

Please note that we are not a pharmacy or clinic, so we are unable to see patients and do not offer diagnostic and treatment services for individuals.

Cytoskeletal Signaling-Targeted Compounds

Inquiry
Cytoskeletal Signaling-Targeted Compounds Applications Advantages Publication FAQs

Overview

While essential for cell morphology and movement, the cytoskeleton also exerts a pivotal influence on lipid metabolism. Studies indicate that precise manipulation of cytoskeletal signaling pathways can substantially improve lipid metabolic disorders and yield demonstrable weight reduction. This pathway emerges as not just a key mediator in obesity pathogenesis, but also a highly promising therapeutic target.

Cytoskeletal Signaling Compound Library - Precision Tools for Discovery

Protheragen deeply understands the rigor of scientific research and the need for high-quality research tools. Our cytoskeletal signaling compound library collects a wide range of compounds related to cytoskeletal regulation, targeting microtubule/microtubule proteins, kinesins, PKC, MAPK, and more. It can be used for cytoskeletal signaling pathways, obesity, and drug discovery research. The compounds undergo strict quality control and are accompanied by detailed product information to help researchers carry out related designs and studies more effectively.

Features of the cytoskeletal signaling compound library

(Protheragen)

  • This compound library targets key cytoskeletal signaling pathways, encompassing microtubule/microtubule-associated proteins, kinesins, PKC, and MAPK.
  • It features structurally diverse compounds with potent bioactivity and cell permeability, optimized for high-throughput and high-content screening.
  • Comprehensive compound data, including chemical structures, targets, and bioactivity profiles, is provided.
  • Stringent quality control, validated by nuclear magnetic resonance (NMR), high-performance liquid chromatography (HPLC), and liquid chromatography-mass–mass spectrometry (LC-MS), guarantees high purity and stability.

(Protheragen)

Examples of Targets

Autophagy AChR Actin ADC Cytotoxin Adenosine Receptor Adrenergic Receptor
Akt AMPK Antibiotics Anti-infection Antiviral Apoptosis related
ATM/ATR ATPase ATP-citrate lyase Aurora Kinase BACE Calcium Channel
CaMK DAPK ERK FAK FGFR FKBP
FOXM1 IGF-1R Interleukins JAK Wnt/beta-catenin Others

Applications

  • Cytoskeletal Signaling Pathway Research: This compound library is used to investigate the effects of cytoskeletal dynamics on adipose tissue metabolism and other processes, exploring the potential mechanisms of cytoskeletal involvement in obesity onset and progression.
  • Anti-obesity Drug Screening and Development: The compound library can be used for high-throughput screening to rapidly identify compounds with activity in modulating the cytoskeletal signaling pathway for anti-obesity drug development.
  • Combination Drug Research: The compound library is used to explore the combination application of cytoskeletal signaling pathway modulators with other anti-obesity drugs to improve efficacy and reduce side effects.

Advantages

End-to-End Analytical Solutions

Our compound libraries have the advantages of comprehensive target coverage and quality assurance, which provide a full-process analytical solution for obesity research from mechanism analysis to drug development.

Extensive Selection

The compounds contained exhibit a broad and diverse range of biological activities and pharmacological properties, offering researchers a unique advantage to explore the complex pathways associated with obesity from multiple angles and levels.

High-Efficiency Research Tool

Our compound library serves as a rigorously validated, high-quality, and highly efficient research tool, empowering you to achieve greater breakthroughs in obesity research.

Publication

Title: Exercise improves the cytoskeletal and metabolic functions of brown adipocytes through the ADRβ3/COX2-Ywhah axis

Journal: International Journal of Molecular Sciences, 2025

DOI: https://doi.org/10.3390/ijms26072978

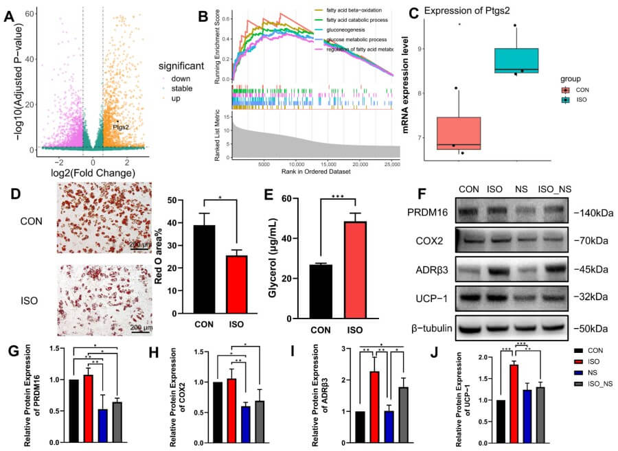
Summary: Brown adipose tissue (BAT) is a key target for the treatment of obesity. In this study, we investigated the molecular mechanism of BAT metabolism after exercise-induced ADRβ3 activation using protein blotting, RNA sequencing, weighted gene co-expression network analysis (WGCNA), etc. It was found that exercise significantly up-regulated the expression of Ywhah, the most important characteristic variable in signaling downstream of the ADRβ3-COX2 pathway, and enhanced BAT metabolism. ADRβ3 activation promoted the metabolic activity of brown adipocytes, while COX2 inhibition significantly reduced the expression of lipolytic and thermogenic genes induced by ADRβ3 activation.

Fig.1 ADRβ3 activation promotes lipolysis. Fig.1 Effect of ADRβ3 activation on lipolysis in brown adipocytes. (Xiao, et al., 2025)

Customer Review

Customized Services
"For our research on the cytoskeleton, we requested Protheragen to customize a compound sublibrary. Their product quality is excellent, providing comprehensive compound information that ensures seamless integration into high-throughput screening."— Dr. O. Has***

Ready-to-Use Compound Library Products
"The ready-to-use compound solutions supplied by Protheragen saved screening time, helping us accelerate the discovery and investigation of hit compounds."— Prof. K. Tan***

Frequently Asked Questions

  1. What are the main research directions of the cytoskeletal signaling compound library?

    The cytoskeleton is a fine and dynamic network of protein fibers within a cell. It not only gives the cell a specific shape and structural support but also plays multiple key roles in the cell's life activities, such as cell contraction, cell movement, and cytoplasmic division. Currently, many diseases are associated with abnormalities in cytoskeletal and nucleoskeletal proteins. Our cytoskeletal signaling compound library is mainly used to study the role of cytoskeletal signaling pathways in the development of obesity and to accelerate the development of anti-obesity drugs.

  2. Do you provide custom synthesis services?

    Yes, we provide custom synthesis services to meet your specific research needs. We support the customization of compound combinations according to research needs. We also provide detailed data, such as structural information and IC50 values, to accelerate experimental design.

  3. Compared to traditional anti-obesity compound libraries, what unique advantages does this library offer?

    Traditional anti-obesity compound libraries primarily focus on classic targets such as G protein-coupled receptors and nuclear receptors. Our cytoskeletal signaling compound library, however, offers unique advantages through its novel target coverage and emphasis on cellular physical mechanisms. It enables researchers to explore obesity mechanisms through cytoskeleton-driven processes such as adipocyte differentiation, lipid droplet transport, and cell migration.

Protheragen is your key tool for exploring cytoskeletal signaling pathways in obesity research. We are committed to providing high-quality, high-purity compounds and comprehensive data support to help you make breakthroughs in unraveling the cytoskeletal mechanisms of obesity and screening for potential anti-obesity drugs. Please feel free to contact us for more information about the cytoskeletal signaling compound library.

Reference

  1. Xiao, J.; et al. Exercise improves the cytoskeletal and metabolic functions of brown adipocytes through the ADRβ3/COX2-Ywhah axis. International Journal of Molecular Sciences. 2025, 26(7): 2978. (CC BY 4.0)

Cytoskeletal Signaling-Targeted Compounds

By Target
By Receptor
By Identity
By Formulation
By Solubility
SU9516 (OB0225LY-0279)
  • CAS No.: 377090-84-1
  • Pathways: Cytoskeletal signaling; Apoptosis; Cell cycle/Checkpoint; Autophagy; MAPK; Chromatin/Epigenetic
  • Targets: CDK family; PKC family; MAPK family
  • Receptors: CDK1; CDK2; CDK4; p38; PKC
SU9516
Fasudil hydrochloride (OB0225LY-0326)
  • CAS No.: 105628-07-7
  • Pathways: Cytoskeletal signaling; Chromatin/Epigenetic; Autophagy; Cell cycle/Checkpoint; Microbiology/Virology; Membrane transporter/Ion channel; Proteases/Proteasome; Metabolism; Stem cells; Tyrosine kinase/adaptors
  • Targets: Serine/Threonine kinases; Rho/AGC kinase family; lon channels
  • Receptors: Calcium channel; MLCK; PKA; PKC; PKG; ROCK2; ROCK1
Fasudil hydrochloride
Deoxypodophyllotoxin (OB0225LY-0409)
  • CAS No.: 19186-35-7
  • Pathways: Cytoskeletal signaling; Autophagy; Apoptosis
  • Targets: Microtubule associated
  • Receptors: Microtubule/Tubulin
Deoxypodophyllotoxin
CHIR-99021 (OB0225LY-0436)
  • CAS No.: 252917-06-9
  • Pathways: Cytoskeletal signaling; Autophagy; PI3K/Akt/mTOR signaling; Stem cells
  • Targets: GSK-3; Wnt/beta-catenin
  • Receptors: GSK-3α; GSK-3β; Wnt; β-catenin
CHIR-99021
PF-04691502 (OB0225LY-0470)
  • CAS No.: 1013101-36-4
  • Pathways: Cytoskeletal signaling; Autophagy; PI3K/Akt/mTOR signaling
  • Targets: PIKKs; PI3K class I subunits
  • Receptors: mTOR; P-Akt (S473); PI3Kα; PI3Kβ; PI3Kγ; PI3Kδ
PF-04691502
Honokiol (OB0225LY-0486)
  • CAS No.: 35354-74-6
  • Pathways: Cytoskeletal signaling; Autophagy; MAPK; Microbiology/Virology; PI3K/Akt/mTOR signaling; Proteases/Proteasome
  • Targets: Kinases; Viral enzymes
  • Receptors: Akt; ERK1/ERK2; HCV Protease; MEK; P-Akt
Honokiol
Inquiry
0
Inquiry Basket

Copyright © Protheragen. All rights reserves.