- Anti-Obesity Compound Library
- GPCR/G Protein-Targeted Compounds
- Immunology/Inflammation-Targeted Compounds
- JAK/STAT-Targeted Compounds
- MAPK-Targeted Compounds
- Membrane Transporter/Ion Channel-Targeted Compounds
- Metabolism-Targeted Compounds
- NF-κB-Targeted Compounds
- Microbiology/Virology-Targeted Compounds
- Neuronal Signaling-Targeted Compounds
- PI3K/Akt/mTOR-Targeted Compounds
- Oxidation-reduction-Targeted Compounds
- Proteases/Proteasome-Targeted Compounds
- Stem Cells/Wnt-Targeted Compounds
- Tyrosine Kinase/Adaptors-Targeted Compounds
- Ubiquitin-Targeted Compounds
Gene Delivery Viral Particles for Obesity Research
InquiryUnlocking Efficient and Precise Gene Manipulation
As a biotechnology specialist with years of professional expertise, Protheragen understands that selecting the right gene delivery system is crucial for the success of biological research and gene therapy development. Our viral vector service platform provides you with a comprehensive range of high-purity, high-activity recombinant viral particles, ensuring your gene manipulation projects advance with maximum efficiency and precision.
We offer five industry-leading core viral vector product lines, each optimized for specific cell types, gene expression requirements, and application scenarios. These vectors serve as ideal tools for functional genomics, drug target validation, cell therapy, and vaccine development.
Recombinant AAV in Obesity and Energy Metabolism Research
AAV exhibits extremely low immunogenicity and non-pathogenicity, enabling long-term, stable gene expression. It typically does not integrate into the host genome, ensuring exceptional safety. With our extensive serotype library, researchers can precisely select tissue-specific vectors to efficiently deliver genetic payloads to specific targets such as neurons, liver, muscle, or retina, making it the tool of choice for targeted drug development and complex physiological studies.
Recombinant Lentivirus in Obesity and Energy Metabolism Research
Lentivirus is specifically engineered for projects requiring stable, permanent genetic modification. Its key advantage lies in efficiently transducing both dividing and non-dividing cells, stably integrating target genes into the host genome for sustained expression.
Recombinant Adenovirus in Obesity and Energy Metabolism Research
Adenovirus serves as an ideal vector for achieving high-titer, high-level transient gene expression. It possesses a large gene payload capacity and efficiently infects a wide range of mammalian cells. Due to its transient, non-integrating expression profile, Protheragen's adenovirus products excel in vaccine development, high-throughput functional screening, and studies requiring rapid, large-scale expression of foreign proteins, enabling the swift generation of measurable experimental results.
Recombinant MMLV Retrovirus in Obesity and Energy Metabolism Research
MMLV is a classic gene delivery system primarily used for stable transduction of rapidly dividing cells. It efficiently integrates exogenous genes into the host cell genome, enabling stable inheritance and long-term expression of genetic information.
Recombinant MSCV Retrovirus in Obesity and Energy Metabolism Research
The MSCV vector possesses a specialized LTR promoter enabling more efficient and stable gene expression within hematopoietic and immune systems. Consequently, Protheragen's MSCV products serve as critical specialized vectors for immunology and hematopoietic stem cell research.
Applications
- Development of Targeted Therapies for Obesity: Utilizing viral vectors for in vivo targeted delivery to research and develop gene therapies promoting browning of white adipose tissue, or explore novel cell therapies regulating satiety centers or energy metabolism.
- Anti-Obesity Drug Target Validation: Utilizing viral vectors to achieve efficient overexpression or gene silencing of key metabolic genes in adipocytes, hepatocytes, or pancreatic islet cells, enabling rapid functional validation of drug targets related to insulin resistance, lipid metabolism, or energy balance regulation.
- Anti-Obesity Drug Screening: Rapidly establish stable cell lines expressing obesity-related receptors, metabolic enzymes, or signaling pathway reporter genes using viral vectors, enabling high-throughput functional screening (HTS) to accelerate the discovery of anti-obesity drug candidates.
Advantages
Industry-Leading Ultra-High Purity and Safety
We enforce stringent purification standards for all viral products, perfectly supporting cellular and animal research studies.
Advanced Vector Engineering & Targeted Customization
We provide sophisticated vector customization services, including tissue-specific promoter design, AAV serotype selection, reporter gene integration, and resistance gene screening, ensuring optimal delivery efficiency and precision for your obesity or metabolic targets.
Experienced Scientists Provide Full Project Guidance
Your project will be managed by a team of experts with extensive gene therapy experience. From initial vector selection and experimental design optimization to later-stage in vivo injection strategies and data analysis, we provide comprehensive technical consultation and troubleshooting support to ensure project success.
Publication Data
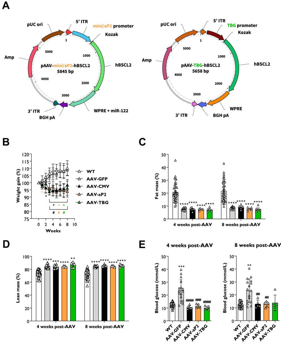
Title: Preclinical evaluation of tissue-selective gene therapies for congenital generalised lipodystrophy
Journal: Gene Ther, 2024
DOI: https://doi.org/10.1038/s41434-024-00471-z
Summary: In this study, researchers designed AAV vectors targeting adipose tissue and liver, respectively, for systemic delivery of the BSCL2 gene in a BSCL2-deficient mouse model. Analysis revealed that adipose tissue development and metabolic health were restored in lipodystrophic mice, with no detectable liver expression. Despite robust hepatic expression, the liver-targeted vector failed to improve metabolic outcomes in mice. This demonstrates that adipose tissue-targeted AAV gene therapy alone is sufficient to significantly restore metabolic health in systemic lipodystrophy, opening new avenues for developing safe, precision therapies.
Fig. 1 Viral plasmid design and transduction studies. (Tiwari, et al., 2024)
Customer Review
Excellent Transduction Efficiency
"Using Protheragen's AAV to overexpress target proteins enabled us to analyze related metabolic changes. Their product quality is excellent, with very high transduction efficiency."—Dr. Am** C**
Custom Viral Products
"Protheragen's custom viral products are highly reliable, delivering superior cell transduction efficiency that has significantly facilitated our metabolic research."—Mr. M*** J***
Frequently Asked Questions
-
Can I use custom tissue-specific or inducible promoters in my viral vector construction?
Absolutely. Our vector design platform is highly flexible. We encourage clients to utilize custom promoters to achieve precise cellular or tissue-specific expression, which is key to enhancing the specificity of in vivo experimental results. Our experts will assist you with promoter optimization and validation.
-
What is the typical turnaround time for packaging and delivery of these recombinant viral vectors?
Delivery timelines vary depending on vector type and production scale. For example, recombinant adenovirus and research-grade AAV typically have shorter lead times, while large-scale lentivirus or preclinical-grade vector projects require extended process development time. Please provide your specific requirements, and we will offer our fastest possible scheduling commitment.
-
Can your company provide joint consulting services?
Absolutely. Our experts possess cross-platform integration experience to help design complex experimental protocols, such as cell modeling or long-term expression in animal models. Initiate a consultation now to discuss your viral particle application strategy.
Protheragen is more than just a supplier—we are your strategic partner in the field of viral vectors. We are committed to helping you transform complex genetic operations into successful research outcomes through stringent quality standards and customized technical support. We welcome you to contact us to discuss your product requirements and tailored solutions with our viral vector experts.
Reference
- Tiwari, M.; et al. Preclinical evaluation of tissue-selective gene therapies for congenital generalised lipodystrophy. Gene Ther. 2024, 31(9-10): 445-454. (CC BY 4.0)