Products
Online Inquiry

Please note that we are not a pharmacy or clinic, so we are unable to see patients and do not offer diagnostic and treatment services for individuals.

Neuronal Signaling-Targeted Compounds

Inquiry
Neuronal Signaling-Targeted Compounds Targets Applications Advantages Publication FAQs

Overview

Fig.1 Melanocortin pathway in obesity pathogenesis. Fig.1 Melanocortin pathway. (Wen, et al., 2022)

Obesity is the result of a long-term imbalance between energy intake and expenditure, and neuronal signaling plays a central regulatory role in this process. Multiple neural circuits in the brain directly influence weight change by sensing nutritional status and regulating appetite and energy metabolism. For example, the hypothalamus acts as a "center" for energy balance, integrating hormonal signals and neurotransmitter signals from the periphery to regulate ingestive behavior and energy expenditure. When these neuronal signals are abnormal, it leads to uncontrolled appetite or decreased metabolic efficiency, which in turn leads to obesity.

Neuronal signaling compounds are important tools for the study of obesity and related metabolic diseases. These compounds that Protheragen provides have new research directions and potential therapeutic targets for the prevention and treatment of obesity by regulating neuronal signaling, hormone secretion, and energy homeostasis.

Precise Modulation of Neuronal Signaling Unlocks New Dimensions in Obesity Research

Features

Our company offers a portfolio of neuronal signaling compounds covering neurotransmitter modulators, adrenergic receptor modulators, ion channel targeting molecules, and a number of other important compounds. For example, we offer neurotransmitters as well as their receptor agonists (e.g., LGI2 activators). These compounds are able to mimic or enhance neurotransmitter signaling, thereby affecting appetite regulation and energy metabolism.

  • OB0225LY-2403 Bisoprolol fumarate
  • OB0225LY-2405 Latrepirdine 2HCl
  • OB0225LY-2406 Nepafenac
  • OB0225LY-2408 Celecoxib (SC 58635)
  • OB0225LY-2442 Meloxicam
  • OB0225LY-2449 Carvedilol
  • OB0225LY-2450 Metoprolol tartrate
  • OB0225LY-2463 Memantine HCl
  • OB0225LY-2467 Betaxolol
  • OB0225LY-2482 Rutaecarpine
  • OB0225LY-2491 Amfebutamone (Bupropion) HCl
  • OB0225LY-2511 ADX-47273

Targets

Each of our compounds has its corresponding pathway and target. If you don't find the right target, our specialized technical team is at your service.

  • 5-HT receptor
  • AChR
  • Adenosine kinase
  • Adrenergic receptor
  • Amino acid transporter
  • Beta Amyloid
  • CaMK
  • COX
  • Dopamine receptor
  • GABA receptor
  • GluR
  • GlyT
  • Histamine receptor
  • NF-κB
  • NMDAR

Applications

  • Molecular Mechanisms of Energy Homeostasis Regulation: Neuronal signaling-related compounds can be used to study the role of neurotransmitters and their receptors in obesity to explore the molecular mechanisms of energy homeostasis regulation.
  • Anti-obesity Drug Research: Neuronal signaling-related compounds can be used to screen potential anti-obesity drugs and assess the effects of compounds on appetite regulation, energy expenditure, and metabolism.
  • Neurotransmission Mechanism Research: Neuronal signaling-related compounds can be utilized to elucidate the mechanisms by which neural signaling contributes to the onset and progression of obesity, and to identify neurotransmission pathway modulators.

Advantages of Us

High-Purity Products

Our high-purity products precisely target key nodes of the neuronal signaling pathway, reducing off-target effects and improving data reliability.

Compound Diversity

Our company provides natural products, synthetic analogues, and structure-optimized molecules to meet the needs of different research scenarios.

Rigorous Validation

Our high-quality compounds are subjected to rigorous activity validation and stability testing to ensure experimental reproducibility and consistency of results.

Publication

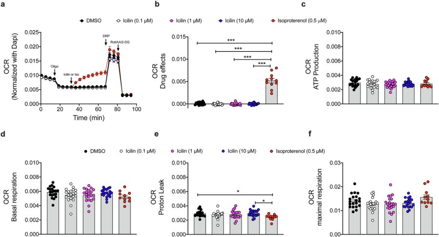
Title: Neuronal loss of TRPM8 leads to obesity and glucose intolerance in male mice

Journal: Molecular Metabolism, 2023

DOI: https://doi.org/10.1016/j.molmet.2023.101714

Summary: This article focuses on the effects of transient receptor potential channel melanoma-related family member 8 (TRPM8) deletion in neurons on energy metabolism and obesity in mice. It was found that obesity due to TRPM8 deficiency may be centrally mediated and associated with altered energy expenditure and heat transfer. Moreover, neuronal Trpm8 knock-out mice exhibit obesity at room temperature but have normal body weights under thermoneutral conditions or high-fat chow feeding, suggesting that the obesity phenotype is closely linked to changes in heat transport.

Fig.2 Bioenergetic effects of icilin in murine brown adipocytes. Fig.2 Effect of icterin on brown adipocytes in mice. (Liskiewicz, et al., 2023)

Customer Review

Unlocking Central Appetite Control
"We utilized Protheragen's neurosignaling library in our research on appetite regulation mechanisms. This library provides specific modulators for certain neurotransmitter receptors, avoiding potential interference from peripheral side effects."— Dr. S* L***

Diverse Target Screening
"Protheragen's highly diverse compound library enabled rapid multi-target screening, leading to the successful identification of lead compounds."— C. T* B***

Frequently Asked Questions

  1. What are the specific mechanisms by which neuronal signaling regulates obesity?
    • Hypothalamic energy homeostasis regulation
    • Reward system and feeding behavior
    • Peripheral nerves and fat metabolism
  2. How to choose the right neuronal signaling compound?

    Clients can select compounds based on their research objectives, combining target specificity, compound activity, and experimental system requirements. Our technical support team provides professional advice.

  3. Can I request a customized compound library?

    Certainly. If your research focuses exclusively on specific peripheral nerve signaling or other signaling modulation, we can screen and tailor a library from our comprehensive collection to precisely align with your specific needs, ensuring your resources are directed toward the most relevant areas of your research.

Neuronal signaling is central to the regulation of obesity, and its abnormalities are involved in pathological mechanisms at multiple levels. Protheragen offers products that help clients to deeply explore the link between obesity and neurons. If you are interested in our products, please feel free to contact us.

References

  1. Liskiewicz, D.; et al. Neuronal loss of TRPM8 leads to obesity and glucose intolerance in male mice. Molecular Metabolism. 2023, 72: 101714. (CC BY 4.0)
  2. Wen, X.; et al. Signaling pathways in obesity: mechanisms and therapeutic interventions. Signal Transduction and Targeted Therapy. 2022, 7(1): 298. (CC BY 4.0)

Neuronal Signaling-Targeted Compounds

By Target
By Receptor
By Identity
By Formulation
By Solubility
MK-0557 (OB0225LY-0002)
  • CAS No.: 328232-95-7
  • Pathways: Neuronal signaling; GPCR/G protein
  • Targets: Neuropeptide Y receptor
  • Receptors: Neuropeptide Y (NPY) Y5 receptor
MK-0557
Lycorine (OB0225LY-0007)
  • CAS No.: 476-28-8
  • Pathways: Neuronal signaling; Metabolism; Apoptosis; Microbiology/Virology
  • Targets: Metabolic enzymes; Neurotransmitter receptors; Microbiology targets
  • Receptors: AChR; Fatty acid synthase; Virus protease
Lycorine
J-147 (OB0225LY-0092)
  • CAS No.: 1146963-51-0
  • Pathways: Neuronal signaling; GPCR/G protein; Chromatin/Epigenetic
  • Targets: Epigenetic reader domain; Dopamine receptor; Monoamine Oxidase
  • Receptors: Monoamine oxidase B
J-147
Methylene blue trihydrate (OB0225LY-0093)
  • CAS No.: 7220-79-3
  • Pathways: Neuronal signaling; Cytoskeletal signaling; GPCR/G protein; Microbiology/Virology; Immunology/Inflammation
  • Targets: Guanylate cyclase; Microtubule associated; NO synthase; Monoamine oxidase
Methylene blue trihydrate
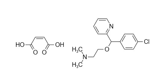
Dexchlorpheniramine maleate (OB0225LY-0097)
  • CAS No.: 2438-32-6
  • Pathways: Neuronal signaling; GPCR/G protein; Immunology/Inflammation
  • Targets: DA transporter; H1 receptor; Histamine receptor; Noradrenaline transporter (Sodium-dependent); Sert (Sodium-dependent)
Dexchlorpheniramine maleate
Chlorprothixene (OB0225LY-0103)
  • CAS No.: 113-59-7
  • Pathways: Neuronal signaling; Immunology/Inflammation; Microbiology/Virology; GPCR/G protein
  • Targets: Dopamine receptor; Histamine receptor; 5-HT receptor
  • Receptors: D1 receptor; D2 receptor; D3 receptor; D5 receptor; H1 receptor
Chlorprothixene
Carbinoxamine maleate salt (OB0225LY-0104)
  • CAS No.: 3505-38-2
  • Pathways: Neuronal signaling; Immunology/Inflammation; GPCR/G protein
  • Targets: Histamine receptor family
  • Receptors: H1 receptor
Carbinoxamine maleate salt
Chlorpheniramine maleate (OB0225LY-0111)
  • CAS No.: 113-92-8
  • Pathways: Neuronal signaling; Immunology/Inflammation; GPCR/G protein
  • Targets: Histamine receptor family
  • Receptors: H1 receptor
Chlorpheniramine maleate
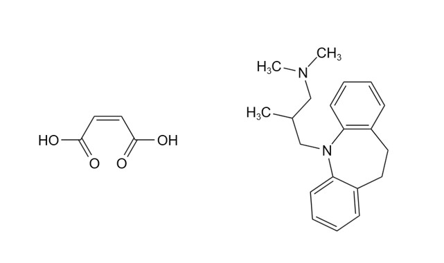
Trimipramine maleate (OB0225LY-0117)
  • CAS No.: 521-78-8
  • Pathways: Neuronal signaling; Immunology/Inflammation; GPCR/G protein; Microbiology/Virology
  • Targets: Monoamine transporters; G protein-coupled receptors (GPCRs)
  • Receptors: H1 receptor; 5-HT1C receptor; 5-HT2 receptor; 5-HT1A receptor; Noradrenaline transporter (Sodium-dependent); Sert (Sodium-dependent); Dopamine receptor; Adrenergic receptor;
Trimipramine maleate
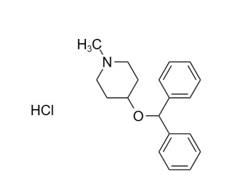
Diphenylpyraline hydrochloride (OB0225LY-0122)
  • CAS No.: 132-18-3
  • Pathways: Neuronal signaling; Immunology/Inflammation; GPCR/G protein
  • Targets: Histamine receptor family
  • Receptors: H1 receptor
Diphenylpyraline hydrochloride
Inquiry
0
Inquiry Basket

Copyright © Protheragen. All rights reserves.